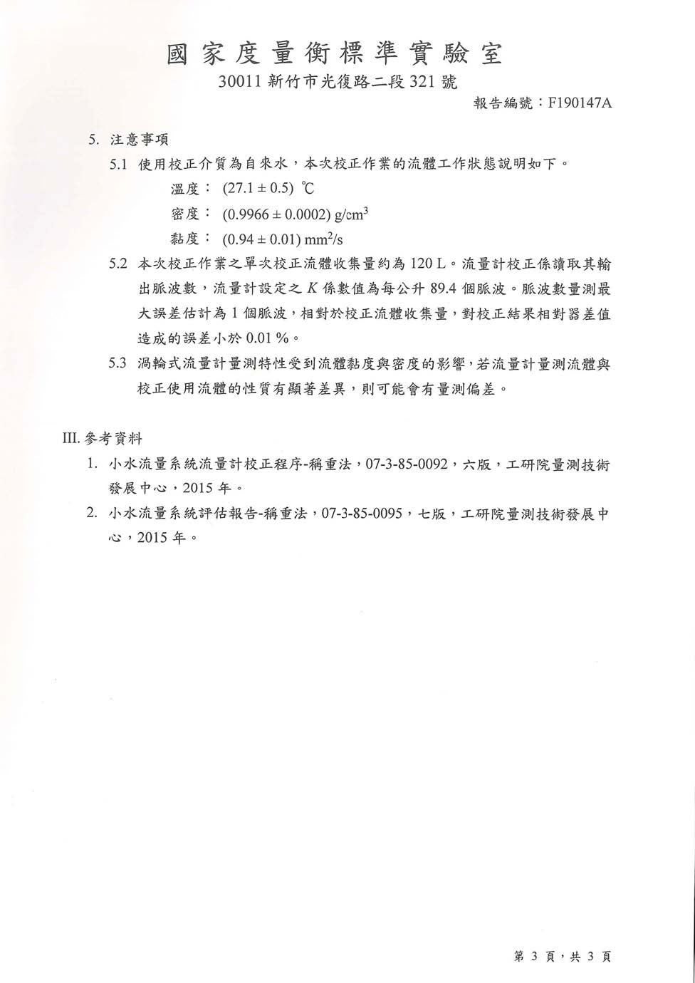
最新消息

07 May 2019
渦輪式流量計校正報告_F190147A_108.4.23